SURFACE
Back to Projects

Overview

Senior capstone project at Dutchess Community College. Built a complete remote-control car using two Arduino Mega 2560s: one as the transmitter (handheld controller) and one as the receiver (on the car). Communication runs over NRF24L01 2.4GHz transceivers.

The project had three goals: long-range wireless communication, obstacle detection with distance feedback, and a fully custom physical platform. Everything was designed and assembled from scratch, including 3D-printed chassis parts and a rack-and-pinion steering system I modeled myself.

TOPSOIL

Materials

ComponentQtyCost
Arduino Mega 2560 Rev32$96.80
Arduino Motor Shield Rev31$27.60
10kΩ Potentiometers2$3.98
LCD Display1$9.49
Pushbutton1$2.50
NRF24L01 2.4GHz Transceiver2$12.19
Micro Servo Motor1$3.50
Maxon Motor & Gearbox2$18.99
Piezo Buzzer1$1.50
Total$176.55

How It Works

Transmitter (Controller)

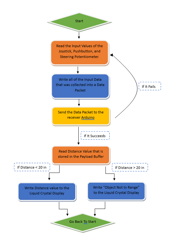
Two potentiometers control steering and throttle. A pushbutton triggers an obstacle-detection sweep. An LCD displays the live distance reading from the car's ultrasonic sensor. The NRF24L01 module sends control packets to the car at regular intervals.

Receiver (Car)

An HC-SR04 ultrasonic sensor sits on a micro servo, allowing it to sweep and scan for obstacles. The Motor Shield drives two Maxon DC gearbox motors for drive, and a separate servo handles steering via the 3D-printed rack and pinion. A piezo buzzer increases in frequency as obstacles get closer. All incoming control data is processed by the second Arduino Mega.

Transmitter: handheld controller with LCD and potentiometers
Transmitter: handheld controller with LCD and potentiometers
Receiver: car chassis with Motor Shield and ultrasonic sensor
Receiver: car chassis with Motor Shield and ultrasonic sensor
Transmitter circuit board
Transmitter circuit: Arduino Mega, NRF24L01, potentiometers
Receiver circuit board
Receiver circuit: Motor Shield, NRF24L01, HC-SR04
System block diagram
System block diagram

Challenges

RF transceiver reliability tanks when you're under-powering the module. Spent hours debugging what turned out to be a voltage issue: the NRF24L01 needs a stable 3.3V supply, not pulled from the Arduino's regulator under load.
  • 3D printing the rack-and-pinion steering: several failed prints due to bed adhesion issues. Solved with Elmer's glue on the print bed.
  • Power distribution: two Arduinos, a motor shield, and RF modules all competing for clean voltage required careful decoupling
  • Chassis design didn't account for wire routing; the second version had proper channels built in

Future Work

  • Faster motors and refined 3D-printed suspension geometry
  • Speedometer via onboard accelerometer
  • Expanded LCD menu showing battery voltage and signal strength
  • Onboard FPV camera for remote viewing
BEDROCK
Keep exploring

Related projects

Portable Sensor Bay with touchscreen

Portable Sensor Bay

Raspberry Pi 5 + 7" touchscreen platform for hot-swappable industrial sensors and predictive maintenance.

Raspberry PiElectronics
View project
Voice-Activated Joke Bot

Voice-Activated Joke Bot

Animatronic plush mascot on Arduino Nano RP2040. Voice trigger word detected via Cyberon library drives TTS and Furby face animation.

ArduinoElectronics
View project